网站首页
关于我们
资质荣誉
公司简介
发展历程
项目案例
政府机关
国际组织
医疗卫生
景区园林
教育事业
社会企业
交通枢纽
解决方案
行业解决方案
系统解决方案
加入我们
招贤纳士
用人理念
新闻资讯
公司新闻
行业动态
联系我们
语言
导航
中文简体
网站首页
关于我们
资质荣誉
公司简介
发展历程
项目案例
政府机关
国际组织
医疗卫生
景区园林
教育事业
社会企业
交通枢纽
解决方案
行业解决方案
系统解决方案
加入我们
招贤纳士
用人理念
新闻资讯
公司新闻
行业动态
联系我们
当前位置:
主页
>
新闻资讯
>
公司新闻
>
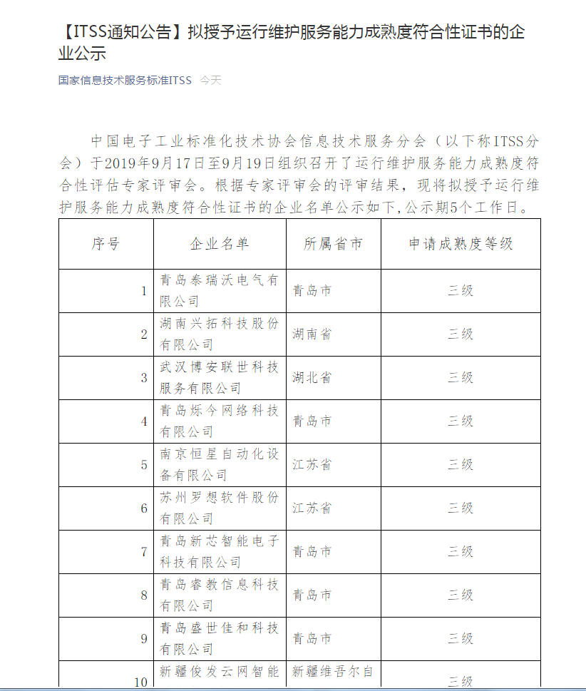
热烈庆祝我公司“ITSS三级认证”申请通过
所属分类:
公司新闻
发布时间:
2019-09-23 16:57
热烈庆祝我公司“ITSS三级认证”申请通过
查看更多
分享到:
公司新闻
公司新闻
行业动态
在线客服
咨询热线
400-1234-567
关闭